Wind energy is pivotal in the global transition towards renewable energy, yet one pressing challenge remains: what happens to wind turbine blades at the end of their life cycle? The BLADE2CIRC project is tackling this challenge head-on, and our partner, KTH Royal Institute of Technology, is driving innovation to redefine end-of-life (EoL) strategies for wind turbine blades.
As Sweden’s leading technical university and a global top 100 institution, KTH is bringing cutting-edge expertise to the BLADE2CIRC initiative. Their mission? To map, analyze, and model value chains for wind turbine blades—both as they exist today and as they could evolve in the future—focusing on how materials and components can be reused, recycled, or repurposed effectively.
Modeling the Future of Circularity in Wind Energy
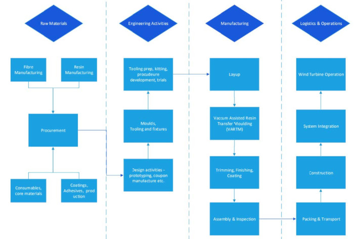
KTH is spearheading a multi-disciplinary approach to evaluate EoL scenarios for turbine blades. By integrating regulatory, social, safety, and operational factors, they aim to build a robust system model that reflects the real-world complexities of material flows. This involves on-site visits, expert interviews, and focus groups to ensure the data gathered is accurate and actionable.
Their innovative use of causal-loop diagrams will highlight critical trade-offs and synergies within the system, revealing how different stakeholders, regulations, and processes influence a blade’s ability to re-enter the material stream.
But the work doesn’t stop at understanding current systems. By simulating alternative scenarios, KTH will identify obstacles and propose design modifications to enhance the recyclability of materials. This forward-thinking approach ensures that new wind turbine components not only perform efficiently during their operational life but also meet the demands of a circular economy.
Setting the Stage for Action
In collaboration with other BLADE2CIRC partners, including Aitiip and EIRE, KTH has already completed a preliminary review of manufacturing and EoL value chains. This research, delivered to the EU Commission earlier this year, included essential KPIs to measure both the sustainability and economic viability of bio-based materials in turbine blades.
Now, efforts are focused on gathering the next layer of data needed to refine the system model. This phase includes a mix of expert consultations, workshops, and field visits—all crucial to ensuring the model reflects operational realities.
Welcoming Expertise to the Project

We’re thrilled to announce that Dr. Armaghan Chizaryfard has joined the BLADE2CIRC team on a two-year postdoctoral position at KTH. With extensive experience in circular supply chains and system dynamics modeling, Dr. Chizaryfard’s expertise will significantly bolster our efforts to build sustainable and scalable solutions.
The work being done by KTH and the BLADE2CIRC consortium is more than just technical innovation—it’s a call to action for industries, policymakers, and researchers. Together, we’re laying the groundwork for a circular future in wind energy, one where resources are maximized, waste is minimized, and sustainability becomes the standard.
Let’s rethink the end-of-life journey of wind turbine blades. Are you ready to be part of the change? Stay tuned for more updates and insights as we shape the future of renewable energy.







